Zhuhai Planning Science and Technology Innovation Center: Fair-Faced Concrete Architecture Rooted in Regional Identity
A landmark high-rise in Zhuhai showcasing fair-faced concrete architecture, climate responsiveness, and regional design values in civic construction.
A Regionalist Approach to Contemporary High-Rise Architecture
The Zhuhai Planning Science and Technology Innovation Center, designed by nsaaa in collaboration with the Zhuhai Institute of Urban Planning & Design, marks a radical shift from form-driven, skin-deep towers to a fair-faced concrete architecture deeply rooted in place, climate, and purpose. Situated in the Xiangzhou District of Zhuhai, China, this 81,390 m² structure is conceived not as a commercial icon, but as a civic landmark shaped by climate and regionalism.




Honest Material Expression in a Subtropical Context
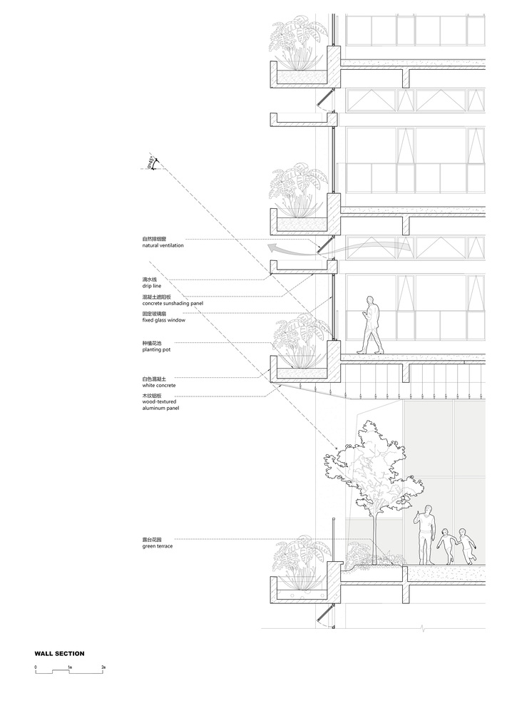
Zhuhai’s subtropical climate—with high humidity, year-round rainfall, and abundant sunshine—necessitated a design that resists the sealed-glass typology common in high-rises. Instead, the architects turned to fair-faced concrete, a material that offers tactile authenticity, long-term durability, and thermal mass performance. The building’s raw concrete façade is not a decorative afterthought but the very language of its structure. Its exposed materiality evokes a sculptural permanence while resisting weathering and surface degradation.



The choice of fair-faced concrete across a nearly 100-meter-high building reflects not only architectural ambition but also the strong support of a client committed to material honesty. The resulting tower is clean, robust, and resolute, standing as a deliberate counterpoint to anonymous glass towers elsewhere.



A Vertical Slab as Urban Solution
The center was initially envisioned as a dual-tower project—a conventional approach that was ultimately abandoned in favor of a single vertical slab. This move eliminated redundancy and maximized site efficiency. The building organizes three key functions—public parking, rentable office space, and the institute's headquarters—within a single stacked system.



Interstitial floors serve as communal platforms, housing cafés, dining areas, gyms, and meeting spaces. These double-height social zones punctuate the tower and enhance workplace wellness. Internally, a dual-core structure separates circulation zones between rental and institutional programs while maximizing usable open-plan office space.



The 26-meter-wide and 96-meter-long floorplates allow for spatial flexibility, while the slab configuration reinforces the architectural clarity of the design. This organizational logic turns the building into a true vertical campus, responding to the need for both separation and connectivity.



Passive Climate Strategies Through Architectural Detailing
The design responds to Zhuhai’s harsh sun through deep, 1.7-meter horizontal concrete sunshades that define the tower’s façade. These rhythmic bands prevent overheating, reduce glare, and blur the line between solid and void. The result is a structure that appears monolithic from afar but reveals its layered tectonics up close.



Vegetation is interwoven into the building envelope. On the podium level, where a municipal parking garage faces both a busy urban street and an adjacent school, the sunshades transition into staggered planters that act as a living green wall. This vegetated façade reduces the visual weight of the podium, masks parking functions, and offers students a verdant view.


While the architectural expression is predominantly horizontal, verticality is emphasized through exposed fair-faced concrete columns. The balance of vertical and horizontal elements adds a sense of sculptural harmony without compromising thermal performance or structural clarity.


A Landmark Without Ornament
Despite criticism during the design competition—some jurors dismissed its industrial appearance—the building now stands as a celebrated landmark of fair-faced concrete architecture in Zhuhai. It achieves prominence not through flashy forms or imported aesthetics, but through a quiet commitment to contextual design, material integrity, and human-centered programming.



This project resists the temptation to be iconic for its own sake. Instead, it aspires to be useful, grounded, and enduring. Its legacy lies in its ability to influence the city over time: improving urban quality, promoting sustainability, and setting a precedent for future civic architecture in southern China.


All Photographs are works of Niangsi Peng, Hao Zhang, Van Wang