Pu'er Beautiful Star Village Coffee Experience Center: A Landmark in Tropical Architecture DesignPu'er Beautiful Star Village Coffee Experience Center: A Landmark in Tropical Architecture Design

Pu'er Beautiful Star Village Coffee Experience Center: A Landmark in Tropical Architecture Design

UNI Editorial
UNI Editorial published Blog under Architecture on

An Architectural Fusion of Climate, Culture, and Community in Yunnan

The Pu'er Beautiful Star Village Coffee Experience Center, designed by Studio Dali Architects, is an exemplary project showcasing tropical architecture design in the lush valleys of southern Yunnan. Known for its abundant coffee production and temperate climate, the region offers an ideal setting for a cultural and commercial hub that bridges local heritage with modern spatial experiences.

Article image
Article image
Article image

As a key initiative aimed at revitalizing the local economy and promoting coffee culture, the project serves as an interactive platform for local coffee farmers and visitors alike. Through innovative design strategies—including tree-inspired structures, flexible spatial layouts, and an expansive folded-plate roof—the architecture responds to environmental conditions while fostering a strong connection between people, nature, and tradition.

Article image
Article image
Article image

Climate-Responsive Design for a Tropical Rainforest Setting

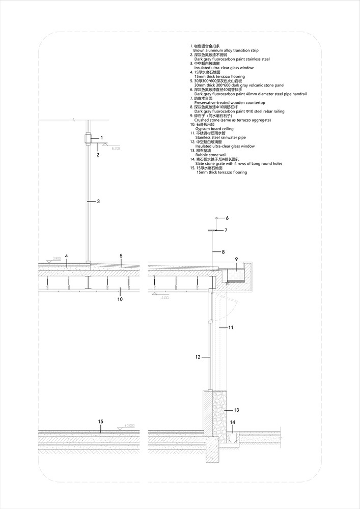
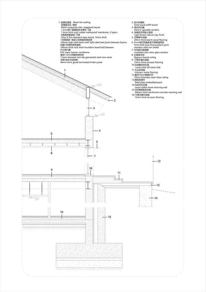
Southern Yunnan’s tropical rainforest climate presents unique architectural challenges, including intense sunlight and high rainfall levels. To address these conditions, the building features a prominent folded-plate roof that extends well beyond the structure, offering both shade and rain protection. This angular roof form is not only an aesthetic statement but also a functional element that enhances drainage while mitigating excessive heat gain.

Article image
Article image
Article image

Skylights punctuate the roof at strategic points, ensuring that natural daylight filters into the interiors without overheating the space. This design approach mimics the dappled light effect found in the dense rainforest canopy, creating a natural and immersive atmosphere within the center. By harnessing passive cooling techniques and prioritizing ventilation, the building operates efficiently within its climatic context while reducing its reliance on mechanical cooling systems.

Article image
Article image
Article image

Spatial Concept Inspired by the Rainforest Ecosystem

The spatial organization of the Coffee Experience Center draws direct inspiration from the organic forms of a tropical rainforest. The structure’s unique column grid resembles a grove of trees, where steel columns are arranged in an irregular yet harmonious pattern. This tree-like framework supports the roof while creating an open, fluid interior that allows for multiple circulation pathways.

Article image
Article image
Article image
Article image

By embracing a non-linear spatial arrangement, the design enhances user engagement and flexibility. Visitors can explore different pockets of activity, from coffee-tasting areas to cultural exhibitions, within a seamless architectural flow. The central idea is to replicate the experience of walking through a rainforest—where light, space, and movement interact in an ever-changing dialogue.

Article image
Article image
Article image

Open and Adaptive Community Spaces

Beyond its role as an architectural landmark, the Coffee Experience Center functions as a communal space that fosters interaction and cultural exchange. The design prioritizes adaptability, ensuring that spaces can accommodate a variety of uses, including public gatherings, educational workshops, and temporary exhibitions.

Article image
Article image
Article image

The staggered layout across two levels allows the structure to integrate effortlessly with the surrounding topography. This design approach enhances accessibility while maximizing views of the natural landscape. Under the shared roof, visitors, local farmers, and business operators come together in an environment that is both inclusive and dynamic, reinforcing the project’s role as a social and economic catalyst for the region.

Article image
Article image
Article image

Identity, Memory, and the Expression of Local Culture

The folded-plate roof is not just a climatic response; it is a symbolic architectural gesture that embodies the identity of Pu'er’s tropical environment. Its vast, sweeping form reflects the expansive nature of the rainforest, serving as both a physical shelter and an emotional anchor.

Article image
Article image
Article image

By using locally relevant architectural strategies, the project preserves and reinterprets regional traditions in a contemporary context. The result is a built environment that resonates with its cultural setting while embracing modern construction techniques. Through this thoughtful synthesis, the Coffee Experience Center becomes more than just a building—it becomes a vessel for storytelling, a celebration of local identity, and a blueprint for future sustainable developments in tropical architecture design.

Article image
Article image
Article image
Article image

All Photographs are works of Arch-Exist, Dong Image

UNI Editorial

UNI Editorial

Where architecture meets innovation, through curated news, insights, and reviews from around the globe.

Share your ideas with the world

Share your ideas with the world

Write about your design process, research, or opinions. Your voice matters in the architecture community.

Comments (0)

No comments yet. Be the first to comment!

Similar Reads

You might also enjoy these articles

publishedBlog3 days ago
Top 15 Architecture Competitions to Enter in 2026
publishedBlog1 year ago
DIY & Engineering in Computational Design : Enter the BeeGraphy Design Awards
publishedBlog2 years ago
Innovative Design Solutions: Award-Winning Projects from Recent Architecture Competitions
publishedBlog3 years ago

Explore Architecture Competitions

Discover active competitions in this discipline

UNI Editorial
Search in