Advancing Sustainable School Architecture: Karl Schubert School's Expansion by Kersten Kopp Architekten
Explore the sustainable expansion of Karl Schubert School in Leipzig, featuring innovative multi-purpose and classroom buildings by Kersten Kopp Architekten.
Sustainable school architecture is not just about minimizing environmental impact; it's about creating spaces that enhance educational experiences while promoting ecological awareness. The expansion of Karl Schubert School in Leipzig, Germany, embodies this approach with the addition of a multi-purpose hall and a classroom building designed by Kersten Kopp Architekten.


Architectural Vision and Urban Integration
Design Philosophy
The new buildings at Karl Schubert School incorporate sustainable design principles to serve the educational community and integrate seamlessly with the surrounding urban environment. Situated on the historic Bornaische Strasse, these structures harmonize with the architectural narrative of Leipzig's Lößnig district.


Urban Design and Spatial Configuration
Encircled by a mosaic of small-scale buildings, the school forms a village-like ensemble with its new additions. These buildings are not only functional but sculptural in form, aligning with the existing urban fabric and introducing a vibrant new center to the community.


Multi-purpose Hall and Classroom Building Features
Multi-purpose Hall
The multi-purpose hall is a versatile space designed to adapt to the school’s evolving needs. It features a mobile partition wall that transforms the hall from a sports venue into an event space, capable of accommodating up to 500 people. The hall's design includes a retractable stage for performances, which can also open up to the courtyard, allowing for outdoor events.



Classroom Building
Directly across from the multi-purpose hall, the classroom building serves as an academic hub. The entrance foyer acts as a lively communal space that facilitates interaction and connectivity across the building’s two floors. This building hosts specialist classrooms accessible from an open gallery, fostering an environment of open communication and continuous learning.


Emphasis on Sustainable Materials and Construction
Sustainable Building Materials
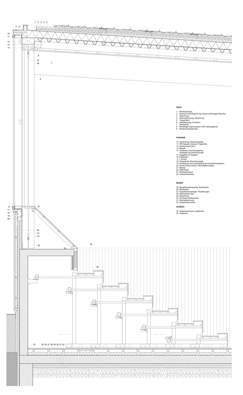
The construction of both buildings emphasizes sustainability through the use of renewable resources. Large glue-laminated timber beams, cross-laminated timber walls, and a trapezoidal sheet metal roof define the multi-purpose hall’s structure. The buildings’ insulative properties are maximized through the innovative use of solid wood and a rear-ventilated facade clad in vertical larch wood profiles.


Interior and Aesthetic Design
Inside, the architectural elements are intentionally exposed, displaying the warm wooden surfaces that contrast with the cool tones of the screed floors in the foyer and access areas. This choice of materials not only supports sustainable practices but also contributes to a warm and inviting educational atmosphere.


The Role of Architecture in Shaping Educational Environments
The expansion of Karl Schubert School by Kersten Kopp Architekten stands as a testament to the potential of sustainable school architecture to create dynamic and adaptable learning environments. These buildings are designed not only to meet current educational needs but also to serve as a welcoming space for the community, exemplifying how architecture can play a crucial role in the educational landscape.


All photographs are work of Simon Menges & Nino Tugushi
Popular Articles
Popular articles from the community
Gads Hill Early Learning Center by JGMA: Adaptive Reuse Shaping Community-Focused Educational Architecture
Adaptive reuse transforms fragmented structure into vibrant early learning center with playful façade, natural light, and community-focused sustainable design.
Split House: A Compact Urban Home Blending Privacy, Light, and Flexible Living in Japan
Compact Japanese home featuring DOMA space, flexible café potential, passive lighting, privacy zoning, and sustainable urban living design.
Atelier Macri Concept Store Interior Design by CASE-REAL
Atelier Macri store features a "ko" counter, walnut wood details, cork displays, blending retail, gallery, and seamless customer experiences.
Fifth NRE Jazz Club – De Bever Architecten: Eindhoven’s Revitalized Cultural Hub
Historic gas factory transformed into Fifth NRE Jazz Club blending modern sustainability, jazz culture, dining, and heritage architecture seamlessly.
Similar Reads
You might also enjoy these articles
The Ken Roberts Memorial Delineation Competition (Krob)
As the most senior architectural drawing competition currently in operation anywhere in the world, it draws hundreds of entries each year, awarding the very best submissions in a series of medium-based categories.
Waterfront Redevelopment and Urban Revitalization in Mumbai: Forging a New Dawn for Darukhana
A transformative waterfront redevelopment project reimagining Darukhana’s shipbreaking heritage into an inclusive urban future.
OUT-OF-MAP: A Call for Postcards on Feminist Narratives of Public Space
Rhizoma Design and Research Lab invites artists, designers, architects, researchers, and students to reflect on how feminist perspectives can reshape public space. Selected works will be exhibited in Barcelona, October 2026. Submissions open until 15 April 2026.
Documentation Work on Buddhist Wooden Temple
Architectural syncretism and cultural hybridity: A comparative study of the Buddhist temples in Chattogram Hill tracks
Explore Architecture Competitions
Discover active competitions in this discipline
The International Standard for Design Portfolios
The Global Benchmark for Architecture Dissertation Awards
The Global Benchmark for Graduation Excellence
Challenge to design public laboratory
Comments (0)
Please login or sign up to add comments
No comments yet. Be the first to comment!