iKnow
The article describes the journey of creating iKnow Library for Communal Learning, a public educational center located in Las Vegas.
Concept
The idea behind the iKnow Library for Communal Learning was to create a forward-thinking public educational space that serves as a central hub for education and skill development in the Las Vegas community. The project integrates sustainability with modern architectural elements to foster a welcoming and efficient environment, aiming to empower local citizens with the resources and skills they need to thrive.
Design Process
The design investigation methods included:
- Site Analysis: Studying the local environment and community needs to inform the design.
- Sustainable Design Practices: Researching and integrating green building technologies and materials.
- User Feedback: Gathering input from potential users to ensure the design met community requirements.
- Prototyping and Modeling: Using physical and digital models to test and refine design concepts.

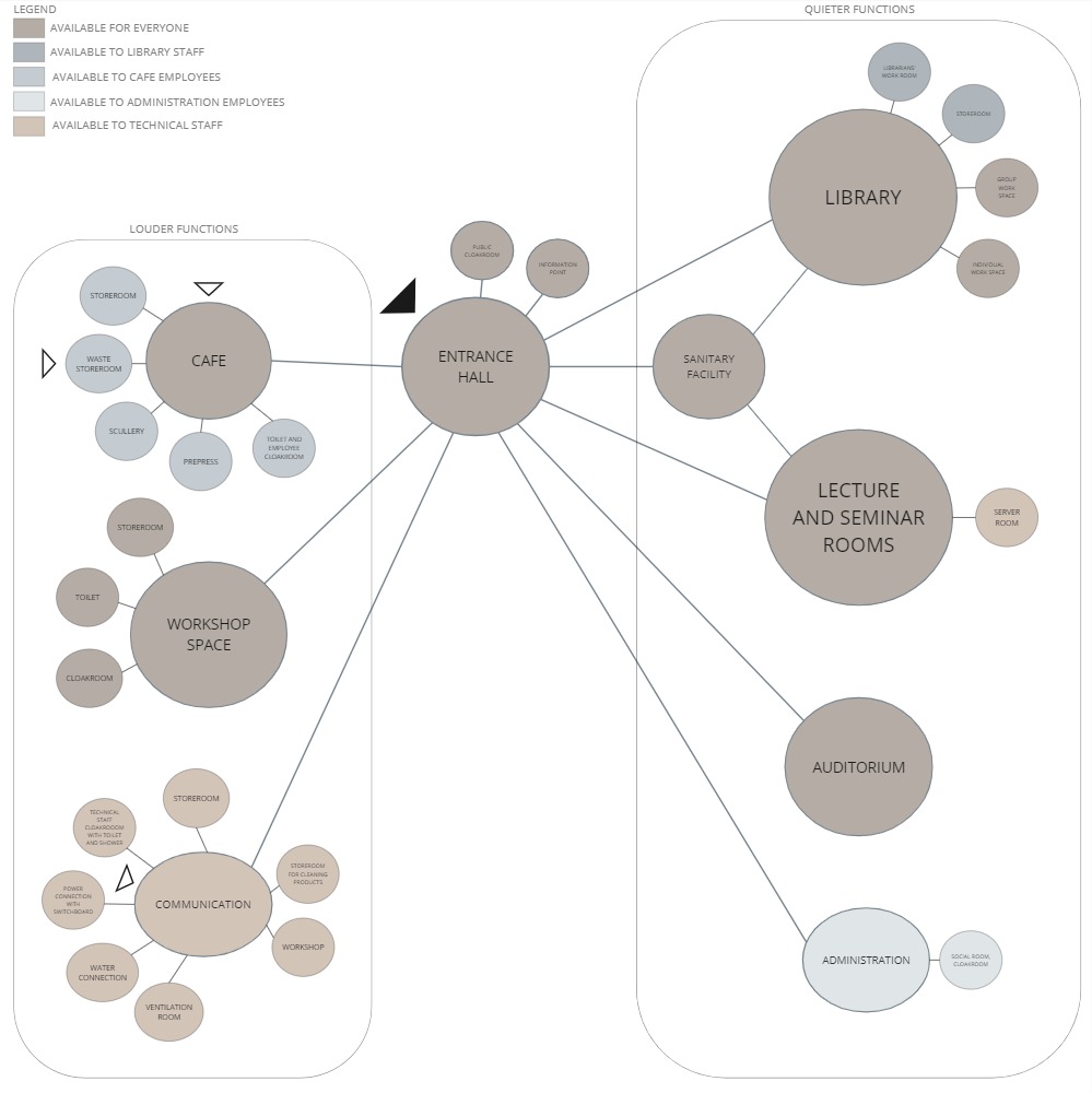
Organization of Elements
The intent behind the organization of elements was to create a functional and aesthetically pleasing space that caters to diverse community needs. On urban level, the library serves as a cultural and educational landmark, enhancing the urban fabric of Las Vegas by providing a communal gathering space and promoting community engagement through features like the open-air cinema. On site level, the inclusion of sustainable features like water retention systems and native landscaping reflects a commitment to environmental stewardship. And finally, on architectural level, the design is focused on creating versatile and flexible spaces, such as the library area, workshops, and seminar rooms, with features like movable furniture and natural lighting.

Final Programme
The program was condensed into the final form by:
- Prioritizing Key Functions: Focusing on essential community needs such as educational spaces, a library, and communal areas.
- Flexible Design: Creating adaptable spaces that can serve multiple purposes, ensuring that the library can evolve with changing community needs.
- Integrating Sustainability: Embedding sustainable features throughout the design to minimize environmental impact and operational costs.

Form and Arrangement
The iKnow Library is a two-storey structure that seamlessly combines functionality with aesthetic appeal. The design features multiple key areas including a spacious library, an auditorium with a seating capacity of 200 people, and several rooms designated for workshops and seminars. Additionally, a cozy café corner is included, providing a relaxed space for visitors to enjoy a coffee while engaging in informal learning or discussions.
Upon entering the library, visitors are greeted by an inviting lobby area. This space is designed to be open and airy, allowing natural light to flood in through large windows, which enhances the sense of connection with the outdoors. The ground floor houses the main library area, filled with bookshelves and reading spaces that cater to different preferences, from quiet nooks for individual study to larger tables for group work.
Adjacent to the library is the auditorium. This space is versatile and equipped with modern audio-visual technology, making it suitable for a variety of events including lectures, community meetings, and film screenings. The auditorium's design emphasizes comfort and accessibility, ensuring that all community members can benefit from the resources offered.
The second component of the building is dedicated to rooms for workshops and seminaries. These rooms are designed to be flexible, with movable furniture and partitions that can be adjusted to accommodate different group sizes and types of activities. This flexibility ensures that the library can adapt to the evolving needs of its users, supporting everything from small group discussions to larger educational programs.
Sustainability and Local Materials
One of the main objectives of the iKnow Library project was to achieve sustainability. This objective was met through the integration of several green design principles. Materials chosen for the iKnow Library were selected based on local availability, and suitability for the desert climate of Las Vegas. Local Rammed Earth was used for its environmental benefits and natural insulation properties, providing a unique aesthetic that blends with the local landscape. Sustainable Building Materials was selected to reduce the ecological footprint and enhance energy efficiency, such as materials that support water retention and heat recuperation systems. Futhermore, water retention system was implemented to reduce water consumption by collecting and storing rainwater for irrigation. Also, to capture and reuse internal heat and improving energy efficiency, heat recuperation system was designed. Due to Nevada's dry and hot climate we decided to embrace native landscaping by creating a low-maintenance, water-efficient garden that reflects the local environment.
Future and Expansion
The iKnow Library is designed to transform and evolve with the passing of time, adapting to new trends and community needs. This adaptability is key to ensuring the library remains a relevant and vibrant community hub. The key aspects of future evolution are adaptive spaces which flexible design allows for reconfiguration of spaces to suit new uses and sustainability enhancements with ongoing updates to eco-friendly features to incorporate new technologies and practices. Equally important is community engagement with regular feedback from users to inform future developments and ensure the library remains a vibrant and relevant community hub.
Plans for future expansion to accommodate the evolving needs of the community may involve scaling programs and services by adding more educational and cultural spaces, expanding physical spaces by potentially adding new buildings or expanding existing ones to accommodate more visitors and activities and integrating technology by continuously updating technological infrastructure to support modern learning and community engagement.

Conclusion
Through its thoughtful design and commitment to sustainability and community service, the iKnow Library is poised to be a dynamic and evolving educational center for Las Vegas. The project not only provides a valuable resource for local citizens but also sets a benchmark for future public educational spaces. By integrating modern architecture with sustainable practices and community-focused design, the iKnow Library exemplifies the potential for innovative public spaces to empower and enrich communities.
Popular Articles
Popular articles from the community
Marvila Apartment Renovation in Lisbon: A Bright Minimalist Attic Transformation by KEMA Studio
Bright attic transformed into minimalist Lisbon apartment with skylights, sustainable materials, open plan layout, and industrial-inspired interior design elements.
Magic Box Office Barcelona Innovative Sustainable Workplace Design
Innovative sustainable office design featuring triangular form, ceramic façade, flexible interiors, natural light optimization, and creative workspace for modern work culture.
20 Most Popular Commercial Architecture Projects of 2025
From sustainable market concepts to heritage factories, the commercial buildings and proposals that drew the most attention on uni.xyz this year.
Rede Arquitetos Builds an Open-Air School in Fortaleza That Doubles as a Neighborhood Living Room
Educar II SESC-CE folds sports, dance, and community gathering into a courtyard campus wrapped in mesh and tropical color.
Similar Reads
You might also enjoy these articles
Filtering Space: A Gradual Spatial Experience
From urban intensity to spatial calm.
Longbranch Residence: A Forest-Integrated Contemporary Home in Key Center, Washington
Forest-integrated Washington residence blending concrete, cedar, and meadow roof to restore landscape continuity and celebrate sustainable contemporary living.
CIFI Sales Center Park Mansion: Harmonizing Architecture with Nature
CIFI Sales Center Park Mansion in Hefei blends water-inspired design, fluid interiors, and immersive experiences, creating vibrant, calming, and sustainable residential showcase architecture.
“Ottoni House Renovation: Preserving 1970s Architecture with Contemporary Design in São Paulo”
Ottoni House in São Paulo blends 1970s architectural heritage with contemporary design, integrating sustainable, functional, and visually striking renovated living spaces.
Explore Educational Building Competitions
Discover active competitions in this discipline
The Global Benchmark for Architecture Dissertation Awards
The Global Benchmark for Graduation Excellence
Challenge to design an urban locus of culture and heritage
Challenge to design public laboratory
Comments (0)
Please login or sign up to add comments
No comments yet. Be the first to comment!